伊丹塗料株式会社

News お知らせ

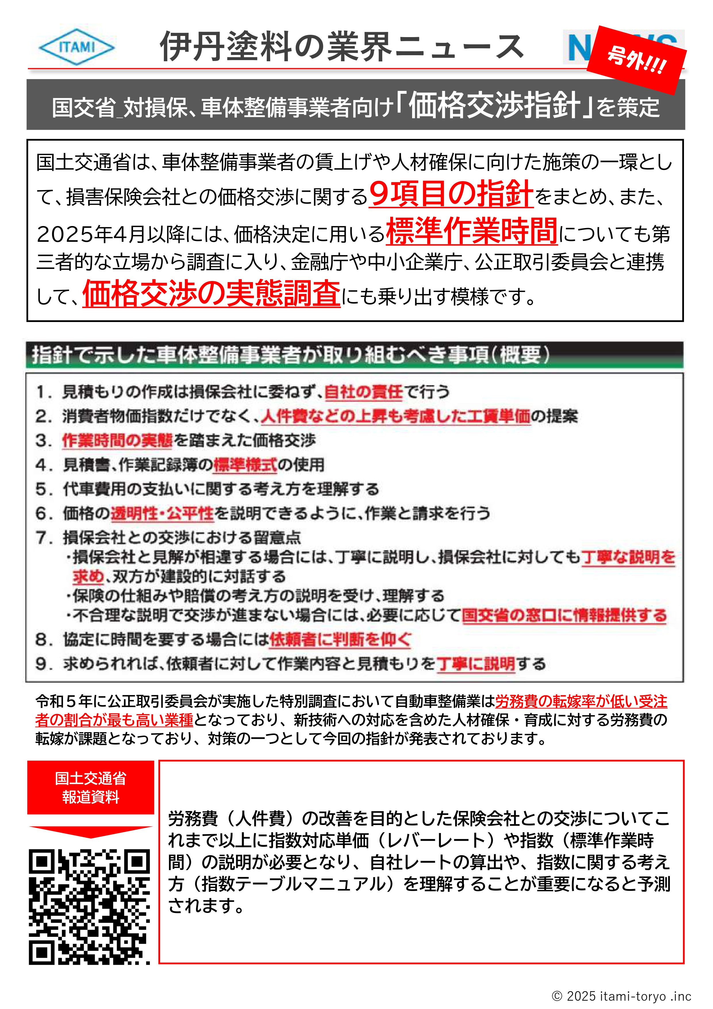
見積りコネタ【国交省 価格交渉指針】

イタミのコネタ

こんにちは!
関東を中心に全国のお客様のニーズにお応えするオートサプライヤー・伊丹塗料株式会社です。

ユーザー様に不定期でご案内している“コネタ”より、
今回は見積りのコネタ【国交省 価格交渉指針】を公開いたします。

いかがでしたか?
“イタミのコネタ”では、お客様へのお役立ち情報を不定期で配信しております。

ご用命はお近くの伊丹塗料株式会社までお気軽に♪